(圖/截取自
YouTube 華山基金會 369elder)
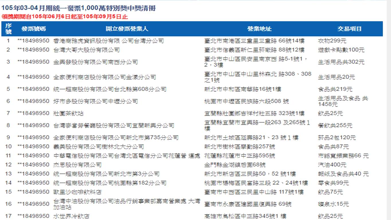
財政部昨(1日)公布了3、4月統一
發票中名單,總計有17位幸運兒成為千萬富翁。其中一位幸運兒只在加油站花了新台幣15元買礦泉水,就成為了千萬特別獎得主,另外,
創世基金會也成為了本期千萬得主之一。
3、4月期統一發票共開出17張千萬元特別獎,16張2百萬元特獎,其中千萬大獎中消費金額最小的,是在台南市永康區復興路的中油站花15元買礦泉水。
特別的是,有網路買家,在雅虎花了299元購買衣服後,直接將發票捐給了創世基金會,沒想到這張發票竟中千萬大獎,讓創世基金會成為本期千萬幸運兒之一,這也是統一發票增開特別獎以來,首次有捐贈發票中了千萬大獎。

(圖/截取自
財政部)