中央流行疫情指揮中心今天公布秋冬專案,宣布自12月1日起,出入醫療院所、大眾運輸等8大場所應佩戴口罩,經勸導不聽者依法開罰新台幣3000元至1萬5000元以下罰鍰。
中央流行疫情指揮中心指揮官陳時中今天下午在記者會中宣布此事,他表示,考量秋冬時期除了武漢肺炎(2019冠狀病毒疾病,COVID-19)疫情外,也有多種呼吸道傳染病盛行,都會加重醫療體系的負荷與調度壓力,為了提高民眾於高感染傳播風險場所佩戴口罩的遵循度,以降低呼吸道傳染病的感染與傳播,及避免過度耗用醫療資源。
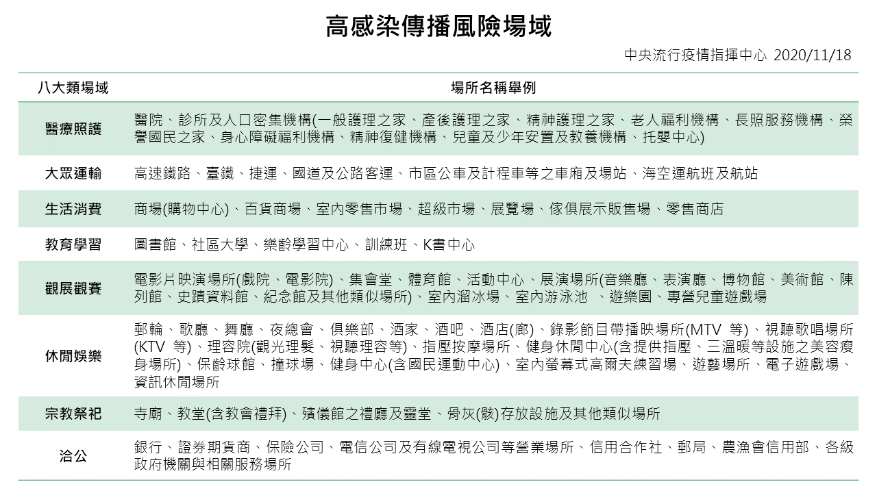
陳時中說,自12月1日起,民眾進入「醫療照護、大眾運輸、生活消費、教育學習、觀展觀賽、休閒娛樂、宗教祭祀、洽公」等8大類場所時,將強制要求佩戴口罩,未依規定且勸導不聽者,將依違反「傳染病防治法」第37條第1項第6款規定,由地方政府裁罰新台幣3000元以上1萬5000元以下罰鍰。

不過,如果在上述場所內有飲食的需求,在與不特定對象保持社交距離或有適當阻隔設備的前提下,可在飲食期間暫時取下口罩;至於人潮聚集的戶外場所(如戶外風景區、遊樂園、夜市、傳統市場等),或是於戶外進行的公眾集會活動(如遊行、遶境、跨年晚會等),建議業者或場所管理單位採用「人數總量管制」方式進行管控。
(封面示意圖,非當事者/PIXABAY)