日本影像與光學設備大廠Canon(佳能)宣布,位於中國廣東省中山市的佳能中山辦公設備有限公司已於11月21日正式停產並關閉。佳能並於26日再度發布公告確認該廠停止營運。佳能表示,此決定主要因中國雷射印表機市場持續萎縮、國產品牌快速崛起,加上無紙化辦公加速推進,整體營運環境惡化,已難以維持生產。
★延伸閱讀★美連鎖餐廳破產「31間店恐倒閉?」官方回應了
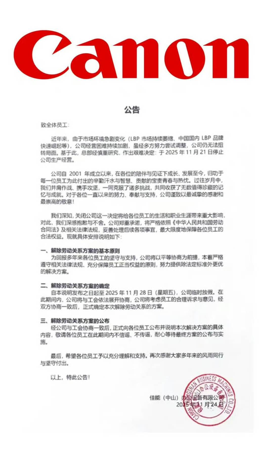
綜合多家媒體報導與佳能公告指出,近年雷射印表機(LBP)需求持續萎縮,加上中國本土印表機及辦公設備品牌迅速崛起,市場競爭愈發激烈,使佳能中山廠面臨嚴峻的經營壓力。佳能指出,儘管公司曾透過調整產線、強化成本控管等方式試圖改善,但仍無法扭轉下滑趨勢,最終總部在審慎評估後做出停止生產並關閉工廠的決定。
佳能中山公司在公告中表示,關廠勢必對員工生活與職涯造成重大衝擊,對此「深感抱歉與不捨」。公司承諾將依照《中華人民共和國勞動合同法》及相關法規辦理解約與補償,並強調會提出優於法定標準的安置方案,盡力保障員工的合法權益。


佳能中山辦公設備有限公司成立於2001年,是佳能在中山火炬開發區投資設立的外商獨資企業,主要生產彩色與黑白雷射印表機及複合機,產品除供應中國,也大量出口海外市場。公司在巔峰時期曾是全球重要的黑白雷射印表機製造基地之一,產量一度占全球相當比例,截至2022年4月累計生產逾1.1億台影印機與印表機。
★延伸閱讀★AI投資熱潮不斷!引泡沫化擔憂Google執行長示警了
根據《日本經濟新聞》指出,截至2025年9月底,佳能中山工廠約有1400名員工。佳能表示,將提供再就業支援等配套措施,協助員工轉職。報導分析,在中國隨著智慧手機、雲端服務與行動支付普及,辦公與文件處理快速朝無紙化發展,傳統列印需求減弱。此外,政府與公部門傾向優先採購國產設備,也壓縮了日企及其他外資在當地的發展空間。