中職/陳傑憲在旗下!躍樂運動前負責人爆「監守自盜」職棒工會4點回應

聽新聞
躍樂運動行銷新負責人透露,前負責人經營時出現不明金流。(圖/翻攝YOLO Sports 躍樂運動行銷 臉書/鏡週刊)
躍樂運動行銷新負責人透露,前負責人經營時出現不明金流。(圖/翻攝YOLO Sports 躍樂運動行銷 臉書/鏡週刊)

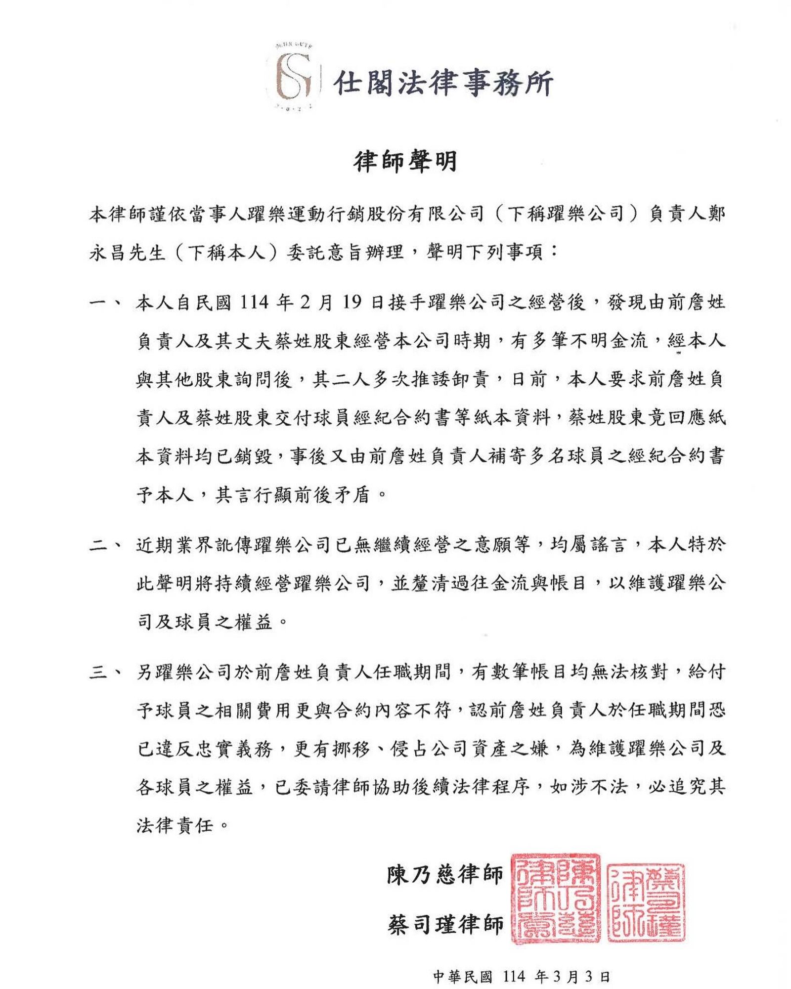
躍樂運動行銷鄭姓負責人今(3日)委由律師發布聲明,指控前負責人夫妻經營時期曾出現多筆不明金流、數筆帳目均無法核對,甚至給付予球員的相關費用與合約內容不符狀況;中華職棒球員工會發布4點聲明強調,已啟動調查與協助,確保工會會員的權益不受影響。

躍樂運動行銷旗下球員不乏大咖球星,包含近期正在談約的陳傑憲、陳晨威、伍祐城、陳柏豪、岳政華、柯敬賢等人。

 

陳傑憲也是躍樂運動行銷旗下球員。(棒協提供)
陳傑憲也是躍樂運動行銷旗下球員。(棒協提供)

躍樂運動行銷透過律師發出聲明,鄭姓負責人指出,他今年2月19日接手躍樂公司之經營後,發現由詹姓前負責人及其丈夫蔡姓股東經營本公司時期有多筆不明金流,經其與其他股東詢問後,2人多次推諉卸責。日前,本人要求前詹姓負責人及蔡姓股東交付球員經紀合約書等紙本資料,蔡姓股東竟回應紙本資料均已銷毀,事後又由前詹姓負責人補寄多名球員之經紀合約書給他,其言行顯前後矛盾。

至於有關近期傳躍樂公司已無繼續經營之意願等,鄭姓負責人表示此「均屬謠言」,他特於此聲明將持續經營躍樂公司,並釐清過往金流與帳目,以維護躍樂公司及球員之權益。

躍樂運動行銷鄭姓負責人委由律師發聲明。(翻攝YOLO Sports 躍樂運動行銷臉書)
躍樂運動行銷鄭姓負責人委由律師發聲明。(翻攝YOLO Sports 躍樂運動行銷臉書)

另外,鄭姓負責人也強調,躍樂公司於前詹姓負責人任職期間,有數筆帳目均無法核對,給付予球員之相關費用更與合約內容不符,認前詹姓負責人於任職期間恐已違反忠實義務,更有挪移、侵占公司資產之嫌,為維護躍樂公司及各球員之權益,已委請律師協助後續法律程序。如涉不法,必追究其法律責任。

職棒工會聲明如下:

關於2024年度受認證單位 - 躍樂運動行銷股份有限公司近期發生的內部變動,工會已在今(114)年1月中收到相關訊息後,即時啟動調查與協助,確保工會會員的權益不受影響。

同時,工會正在展開以下行動:

✅ 確保工會會員的經紀契約與商業合作不受影響,不因相關變動導致權益受損或合作中斷。

✅ 保障工會會員的選擇權,讓每位會員都能清楚了解現況,並自主決定未來的合作對象。

✅ 調查與釐清躍樂前後團隊的營運與財務狀況、經紀團隊 (包含已離開團隊的受認證經紀人) 的認證資格,並確認與工會會員的合作關係,確保所有契約權益與服務內容獲得應有保障。

✅ 確保市場正常運作,讓工會會員能順利獲得符合需求的經紀服務,避免因個別經紀公司變動影響選手生涯發展。

工會將持續監督並釐清相關狀況,並與聯盟、各球團及相關單位保持溝通,維持市場環境穩定,以確保整體經紀市場能在符合業界需求的前提下,依循規範正常運作。

中華民國114年3月3日

•以上言論由 鏡週刊 授權轉載,不代表東森新聞立場。
 

廣告 / 請繼續往下閱讀
躍樂運動 陳傑憲 金流 帳目 費用
上一篇
MLB/運動家下放7人!莊陳仲敖、林家正回小聯盟春訓
下一篇
WBC看東森/資格賽B組首日 哥倫比亞5:0完封巴西
廣告 / 請繼續往下閱讀
東森新聞 51 頻道 24 小時線上直播|Taiwan EBC 24h live news