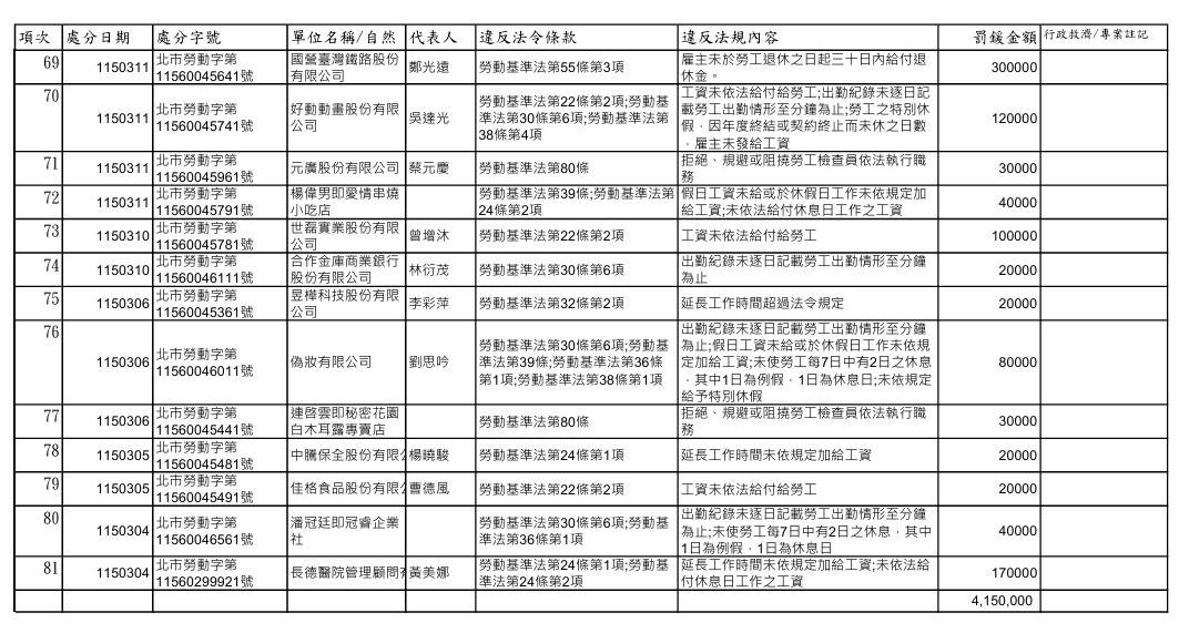
臺北市政府勞動局今(15)日公布115年3月份違反《勞動基準法》的裁罰結果,共計81家事業單位上榜,總罰鍰金額高達415萬元。其中「國營臺灣鐵路股份有限公司」因未依法按時給付退休金,遭處30萬元罰鍰,位居本次裁罰名單之首。

根據勞動局數據,115年3月份罰鍰金額前五名的事業單位有國營臺灣鐵路股份有限公司30萬元、長德醫院管理顧問有限公司17萬元、美德耐股份有限公司15萬元、雋大實業股份有限公司15萬元、樂法美食股份有限公司和好動動畫股份有限公司各12萬元。
勞動局局長王秋冬指出,國營台鐵公司本次違法主因是「未於勞工退休之日起30日內給付退休金」,違反《勞基法》第55條第3項規定,由於涉及勞工老年生計情節較重,因此裁處30萬元。

勞動局同步分析了本月企業違法的前五大常見態樣,如未逐日記載勞工出勤至「分鐘」、未依法給付平日延長工時工資、工資未全額給付、未依規定給予例假日或休息日以及拒絕、規避或阻撓勞工檢查員執行職務。局長王秋冬表示,出勤紀錄是保障勞資雙方權益的最基本文件,企業若僅以「時」為單位,或未落實記載,最容易觸法。

勞動局強調,遵守法令不僅是義務,更是企業的社會責任。雇主應積極補充人力、合理調度,避免讓勞工長期超時加班,以維護身心健康。未來將持續透過各項專案檢查,強力監督事業單位。
為了協助中小企業避免因不熟悉法令而受罰,臺北市勞動局推出「勞條健檢師」免費服務。雇主可透過「臺北服務通」進行線上申請,或至勞動局權益中心臨櫃辦理,屆時將有專人預約輔導時間,協助企業優化勞動條件。勞動局呼籲,唯有勞資雙方共同合作,建立透明合法的薪資與休假制度,才能創造企業永續與人才留任的雙贏局面。