圖/臉書
2014年曾有警員穿著制服、坐警車買便當,而日前消防員也發生穿著制服在救護車內用餐,都被民眾投訴觀感不佳,在網路上掀起「用餐正義」。消防署今(10)日公布公文,表示只要在不影響勤務的原則之下,支持消防員穿著制服買餐點、飲品補充體力,此文一出得到不少網友按讚分享,為消防員加油。
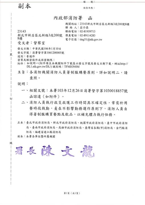
消防署指出,其實從未限制同仁在執勤期間購買或食用餐點,只要不影響勤務運作原則就好,但日前卻遭民眾檢舉,因此特別發布公文,要求各縣市以行動力挺基層。消防署強調,救人救災的工作從來都是分秒必爭,所以有時餓肚子也要先把工作完成。其實消防人員要的只是多點同理心多點體諒,因為有了這份愛與關懷,因為有了這份愛與關懷,將帶來更多力量保護市民。
消防署臉書粉絲專頁也公開貼文,不到兩個小時就有3千多人按讚、5百多次分享,不少民眾讚賞消防署力挺消防員,留言:「保護辛苦的消防人員!別再理什麼觀感不佳了」、「正確的決定,現在的鄉民只有少數會雞蛋挑骨頭」、「積極作為,正向肯定」、「没吃飽那來的體力救災,可以大大方方吃了」,也有不少消防單位分享貼文表示「感謝長官相挺」。
▼消防署發函回應消防員最近的「吃飯風波」,獲得網友肯定。」。圖/消防署臉書
2014年4月,台中市一名警員坐警車、穿警服買便當,遭民眾拍照投訴。據了解,警政署為了體恤警察同仁執勤辛苦,去年2月發布公文,支持警察可穿著制服購餐,只要隨時注意收聽勤指中心派遣的任務指示,以及注意購餐時自身與槍械安全即可。基層員警表示,民眾檢舉的風氣,這2年改善許多。
▼消防署發函回應消防員最近的「吃飯風波」,獲得網友肯定。」。圖/消防署臉書

▼臉書「社團法人屏東縣金鳳凰緊急救護協會 GPEMA」粉絲專頁指出,消防員拼了老命在救大家,卻有人拼命的檢舉他們,請問合理嗎?圖/臉書
