東森電視
EBC地產王
造咖
東森娛樂
東森財經
東森美洲
简体
熱門關鍵字
地震
Wbc
白沙屯媽祖
高雄
伊朗
以色列轟伊朗
吳夢夢
關閉選單
大甲媽祖遶境
2026世足賽
即時
熱門
生活
娛樂
社會
政治
國際
體育
財經
健康
暖聞
車訊
兩岸
專欄
特企
投票
更多
地震
Wbc
白沙屯媽祖
高雄
伊朗
以色列轟伊朗
吳夢夢
即時
熱門
生活
娛樂
社會
政治
國際
體育
財經
健康
暖聞
車訊
兩岸
專欄
特企
投票
拖動分類可調整排列順序
恢復預設
取消
儲存
自訂排序
大甲媽祖遶境
2026世足賽
日本7.7強震
黑白切少東遭砍
NBA
中東戰火
分享
快訊
新/金六結連長辱罵役男母親是畜生!六軍團深夜重手拔官
16分鐘前
警報響!台中工業區物流中心竄火 員工緊急疏散
24分鐘前
日本7.7強震「恐再搖更大」 郭鎧紋:成因和311類似
54分鐘前
立即點燈祈願,為自己與家人送上祝福
與媽祖同行!2026 大甲媽祖遶境全攻略
熱戀名模教母獨子!傳見過家長很滿意 申力安超強背景曝
2分鐘前
《星艦戰將》男星驟逝!心臟病發不治 享年57歲
22分鐘前
吳淡如突宣布「退休」 公開4大人生哲學
26分鐘前
何篤霖大哥打球突倒地 警忍手傷劇痛跪地救回
34分鐘前
下載東森App,隨時掌握天下大小事!
首頁
財經
分享
分享
複製連結
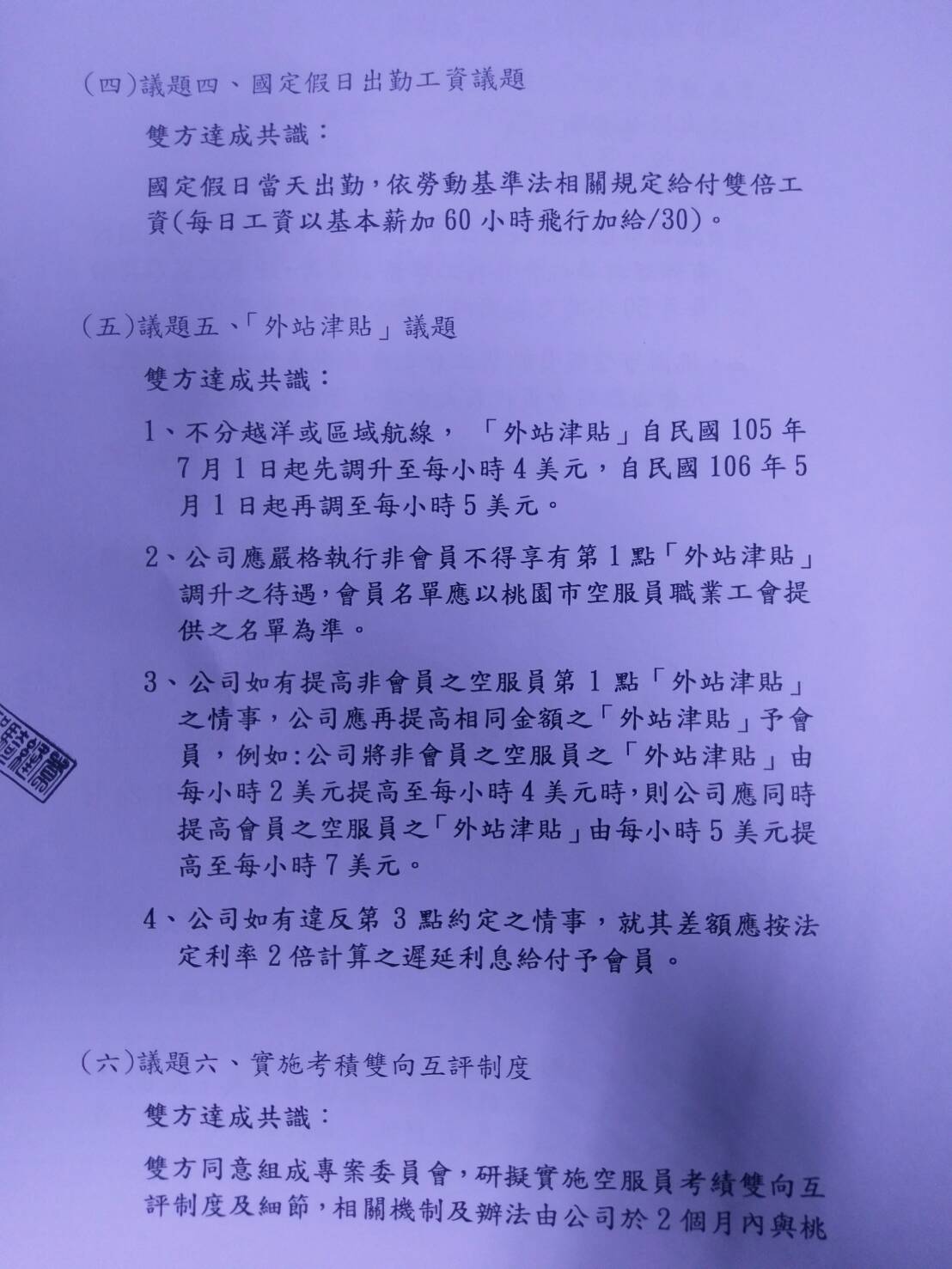
哭了!笑了!華航空姐22小時贏得四張「白紙黑字」承諾
2016-06-24
21:00
今天(24)晚上9點35分,華航空服員罷工現場歡呼聲響起!為時近22小時的的罷工行動,空姐們為自己爭取回應有的七項訴求,並強調一定要看到白紙黑字的承諾。當白紙黑字出爐,確認華航董事長何煖軒簽署後,現場一片歡呼,有空姐哭了、有空姐笑了,現場氣氛high到不行,大家更興奮的一起合唱,一起吶喊。
廣告 / 請繼續往下閱讀
往下看更多
金價雪崩!美伊衝突又升溫 上週漲幅「一夕歸零」
三商美邦人壽被併購!品牌最快12月改名 新名字曝光
市場大洗牌?國際知名超市傳合併 雙方回應曝光
今日排行榜
少東遭擄私刑「手腳筋遭斷」!塞BMW後車廂直接丟包醫院
醫起看/黃金組合!吃「2蔬菜」抗發炎 營養師:搭配得好效益更高
把握好天氣!這天開始變天 雷雨炸全台、氣溫驟降轉涼
上一篇
華航罷工「逆轉」有望?達成七協議 等待「白紙黑字」確認
下一篇
22小時「美麗全記錄」!華航空姐贏得最後勝利
廣告 / 請繼續往下閱讀
東森新聞 51 頻道 24 小時線上直播|Taiwan EBC 24h live news
屏東黑白切少東遭斷手腳筋!醫曝「恐終身失能」
日本7.7強震!女子絆倒撞到頭、外牆剝落直插天花板
國民黨2026選情動盪!雙北戰將驚傳「退選」